最新のユーザーデータから分かる「売れる家づくりの答え」
エンドユーザー800人の声を集めた
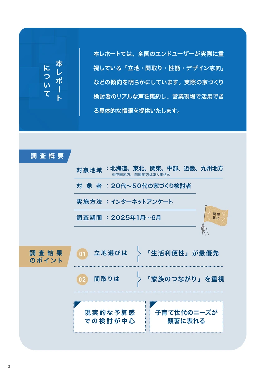
「家づくり最新トレンド
調査レポート」

いま、お客様は家に何を求めているのか?家づくり検討層へアンケートを実施し、立地・間取り・性能・デザインの最新ニーズを可視化。競合に差をつけるためのヒントとなる、エンドユーザーの“リアルな声”をまとめたレポートです。

当社では、工務店の皆さまに役立つ各種資料をご用意しております。
最新の調査レポートから、サービス紹介資料、事例集まで、実務にすぐに活かせる内容をまとめています。
今後も新しい資料を順次追加してまいります。必要な資料をお選びいただき、ぜひご活用ください。

いま、お客様は家に何を求めているのか?家づくり検討層へアンケートを実施し、立地・間取り・性能・デザインの最新ニーズを可視化。競合に差をつけるためのヒントとなる、エンドユーザーの“リアルな声”をまとめたレポートです。

集客を増やすために「まず何をすべきか」「現状の何を見直すべきか」を体系的にまとめた資料です。様々な媒体を通じて、お客様から「選ばれる会社」になるための具体的な施策を、教科書のようにわかりやすく解説しています。

Instagramを活用した集客の考え方から、具体的な運用方法・投稿設計・改善のポイントまでを体系的にまとめた資料です。発信を「作業」で終わらせず、継続的に成果へつなげるための実践的なノウハウを、工務店向けにわかりやすく解説しています。

広告費に依存しない新しい集客の仕組みと、工務店特化AIによる営業支援を組み合わせた、地場工務店のためのDXプラットフォームです。価値観マッチングによる新しい出会いから、ブログ・メルマガ・営業支援までを一貫してサポートします。ポータルサイト「ジモタテ」はこちら